Current Issue

2026 Vol. 19, No. 1

Special Section on AI-Aided Hydrological and Hydrodynamic Studies
Abstract:
Accurate and efficient hydrological simulation is critically important to sustainable water resources management amidst escalating climate change. As an indispensable scientific tool, hydrological modeling employs mathematical frameworks and computational techniques to quantitatively characterize hydrological processes, thereby playing a vital role in water resources assessment, the prediction and management of extreme hydrological events, and climate change impact evaluation. This review article systematically synthesizes recent advances in traditional hydrological models while critically examining their inherent methodological limitations. It further delineates the evolutionary trajectory of machine learning (ML) techniques in hydrological simulation and highlights the comparative advantages of data-driven ML approaches over conventional paradigms. Through a rigorous analysis of contemporary research, this review article establishes that coupling physically-based hydrological models with data-driven ML architectures represents the most promising pathway for overcoming fundamental bottlenecks in hydrological simulation. Furthermore, this review article concludes by identifying persistent challenges within existing coupling frameworks and projecting key future research directions in this rapidly evolving field.
Abstract:
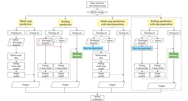
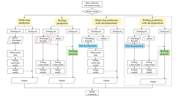
Effective management of multi-purpose reservoirs requires precise planning and accurate data to balance competing objectives and constraints. Reservoir inflow forecasting is critical in this process, with deep learning models increasingly applied across various time scales, from hourly to annual predictions. This study integrated a two-layer stacked long short-term memory network with decomposed data and a rolling window technique to enhance multi-day reservoir inflow forecasting accuracy. The proposed framework was applied to the Lam Takhong Dam in northeastern Thailand, a tropical monsoon region characterized by distinct wet and dry seasons. The dataset included daily reservoir inflow, river discharge, and average rainfall records spanning multiple years. Four forecasting strategies were compared for up to 7-d predictions: multi-step prediction, rolling prediction, multi-step prediction with decomposition, and rolling prediction with decomposition. The results indicated that while all models performed similarly for short-term predictions, accuracy declined over longer forecasting horizons. The rolling window approach with decomposition consistently outperformed others, achieving an average correlation coefficient of 0.92 and an average Nash—Sutcliffe model efficiency coefficient of 0.78 at the 7-d forecasting horizon. These findings demonstrate the practical advantages of integrating decomposition into a dynamic forecasting framework, particularly in reducing error accumulation in extended hydrological predictions.
Abstract:
Flood process simulation in karst basins is challenging due to complex runoff generation and concentration mechanisms, often resulting in low accuracy. This study investigated two typical karst basins (the Maiweng and Liudong river basins) in Guizhou Province, China, and developed two hydrological models for flood simulation: the karst-Xin'anjiang (Karst-XAJ) model, a modified Xin'anjiang (XAJ) hydrological model adapted for karst runoff characteristics, and the long short-term memory (LSTM) deep learning model. Their performances were compared, and their results were integrated using Bayesian model averaging (BMA). The Karst-XAJ model accurately simulated flood peak time and runoff depth but showed limited peak flow accuracy. The LSTM model performed well within a 2-h computational window, with accuracy declining for longer computational windows (3-4 h) yet maintaining a Nash—Sutcliffe model efficiency coefficient above 0.7. The BMA approach further enhanced simulation accuracy beyond individual models. Overall, both models effectively captured flood dynamics in karst basins, with the LSTM model achieving superior precision. This study offers a novel framework for simulating flood processes in karst regions with complex runoff processes.
Abstract:
Turbulent flow around bluff bodies like square cylinders involves complex vortex shedding and flow separation, challenging traditional computational methods. This study developed a novel approach using a generative artificial intelligence (GenAI) model to predict turbulent flow over a single square cylinder. The GenAI model was trained using high-fidelity simulation data generated from an advanced differentiable physics framework (PhiFlow), which can efficiently capture the nonlinear dynamics of turbulent flow. Flow predictions from the GenAI model were validated against numerical results, demonstrating high accuracy in capturing key flow characteristics, including vortex shedding frequency. Stability and spatial—temporal frequency analyses revealed strong agreement between the diffusion model and numerical simulations. This study highlights the potential of GenAI models to significantly enhance the prediction and analysis of turbulent flow, offering a powerful tool for fluid dynamics research and engineering applications.
Water Resources
Abstract:
Water sources in volcanic regions have long been a focal point in hydrogeology. Tianchi Lake of the Changbai Mountain in Northeast China, the world's highest volcanic lake, has historically faced water imbalance issues. This study offered a comprehensive analysis of the water sources of Tianchi Lake, examining water volume, hydrodynamics, hydrochemistry, and isotopic evidence. Flow simulations of the Changbai Mountain waterfall during the glacial period indicated that besides local precipitation stored within the mountain during the non-freezing period, other groundwater sources were involved. Additionally, the volume of spring water and the geological structures in the Tianchi Lake area suggested that even expanding the watershed boundary cannot fully account for water balance within the region. Comparative analysis of hydrogen and oxygen isotopes in groundwater and local precipitation within the Changbai Mountain region revealed that external water recharged Tianchi Lake via deep circulation, sustaining the stable flow of Tianchi Lake and its surrounding springs. This study provides valuable insights into the mechanisms and recharge processes of groundwater circulation in volcanic regions.
Abstract:
The Three Gorges Reservoir (TGR) is one of the largest hydroelectric projects in the world, with significant impacts on the hydrology and ecology of the Yangtze River Basin. Understanding the effects of TGR operation on surrounding water systems, especially the Jingjiang Reach and Dongting Lake, is crucial for local water resources management and flood control. This study evaluated the impact of the TGR on water diversion in the Jingjiang Reach and outflow from Dongting Lake using observed data and sedimentation patterns before and after TGR operation. A coupled one-/two-demensional hydrodynamic model was developed to simulate hydrological processes. The relationship between TGR scheduling and Dongting Lake inflow and outflow across different periods was quantified. The results indicated that after TGR operation began, riverbed erosion significantly lowered tributary water levels under equivalent main stream flow. Lake inflow through the three Jingjiang Reach outlets increased during drawdown and water supplement periods but decreased during flood and impounding periods. Lake outflow increased during drawdown, flood, and water supplement periods but declined significantly during the impounding period. The contributions of factors varied considerably. Reservoir scheduling accounted for 328.86% of inflow changes at the Taiping outlet during the drawdown period but only 20.72% during the flood season. River topography changes contributed 157.41% to lake outflow changes during the drawdown period, but only 1.85% during the water supplement period. These findings enhance our understanding of river—lake system evolution and support improved management strategies.
Aquatic Environment
Abstract:
The scale-up of photocatalytic processes for pollutant removal from water involves several critical aspects, including timely analytical control and optimization of operational parameters to maximize efficiency while minimizing reagent consumption. In advanced oxidation processes, reagent use represents a major cost. Specifically, in photo-Fenton processes, excess hydrogen peroxide (H2O2) can hinder pollutant degradation kinetics, making precise dosing crucial. Automation of H2O2 concentration monitoring and dosing is therefore essential to the development of reliable, rapid, and cost-effective devices. This study investigated the role of H2O2 dosing in the photo-Fenton degradation of two emerging contaminants (paracetamol and caffeine). A custom Arduino-controlled automated device was employed for online colorimetric H2O2 measurements and dosing. The kinetics of substrate degradation, organic carbon mineralization, and H2O2 consumption were compared to determine the optimal H2O2 dosing strategy for maximizing process efficiency. The H2O2 consumption profile was found to be substrate-dependent. Caffeine degradation exhibited distinctive behavior, warranting preliminary analysis of its by-products. The device also enabled online dissolved oxygen measurements to explore potential relationships with H2O2 concentrations. The results revealed faster substrate and organic carbon removal when a stoichiometric H2O2 dose was added initially, whereas successive additions of smaller H2O2 doses reduced overall H2O2 consumption.
Abstract:
Textile wastewater contains recalcitrant dyes and organics that are difficult to degrade via conventional treatments. This study evaluated the reduced graphene oxide (rGO)-supported nanoscale zero-valent iron (nZVI) composite (rGO/nZVI) for treating real textile wastewater in batch and continuous systems. The rGO/nZVI catalyst was synthesized and characterized using scanning electron microscopy (SEM), Fourier transform infrared spectroscopy (FTIR), X-ray diffraction (XRD), and Brunauer—Emmett—Teller (BET) analyses, confirming uniform iron dispersion, active functional groups, and a mesoporous structure. Batch experiments under varying pH (3.0-5.5), catalyst dosages (150-1 000 mg/L), and H2O2 concentrations (150-1 000 mg/L) identified optimal conditions (pH of 3, 750 mg/L of rGO/nZVI, 1 000 mg/L of H2O2, and a reaction time of 110 min), achieving 81.5% chemical oxygen demand (COD) removal (from 450.8 mg/L to 83.5 mg/L) and approximately 90.0% color reduction (from 355-473 platinum—cobalt units (PCU) to 31.9-38.5 PCU). The packed-bed column tests achieved 77.4% COD removal (from 452.4 mg/L to 102.3 mg/L) and approximately 88.0% color reduction (from 362-488 PCU to 42.1-51.8 PCU), demonstrating stable continuous performance. Reusability tests demonstrated catalytic durability over five cycles, with COD removal decreasing from 94.6% to 51.4% and color removal from 96.2% to 65.1%. Overall, rGO enhanced nZVI dispersion, stability, and catalytic activity, supporting rGO/nZVI as a scalable advanced oxidation technology for textile wastewater treatment.
Abstract:
Urban blue—green infrastructure (UBGI) is essential to addressing urbanization challenges. However, its potential to mitigate climate extremes remains unclear. This study assessed biodiversity and water conservation challenges in UBGI using testate amoebae (TA) as indicators of ecosystem health. The studied UBGI consists of 0.67 km2 of forested hills and 3 668 m2 of ponds, located in the 55 800-km2 city cluster in the Pearl River Delta, South China. The analysis incorporated a two-year (June 2021 and June 2022) dataset, comprising TA records from 27 soil samples, 30 pond water samples, and 30 pond sediment samples; 27 microspatial factors, including five factors representing weather conditions (WC), eight factors for air quality (AQ), and 14 factors for water quality (WQ); and four climate extreme scenarios (heatwaves, droughts, typhoons, and floods). Biodiversity and water quality concerns linked to interactions between urban emissions and aquatic ecosystems within UBGI were illuminated in the following three key findings: (1) biotope connectivity enabled redistributions of soil-specific TA (six out of 42 species) along hillslopes (moisture gradient) and pond lengths (hydrological gradient); (2) TA showed strong biotope adaptation, with stochastic processes explaining 69.3% of community variations in water and 78.8% in sediment; and (3) UBGI showed limited effectiveness in mitigating urban emissions, such as CO and NH3, particularly when TA were adversely impacted by WC driven by climate extremes and when WQ was adversely influenced by AQ. The findings suggest that TA are reliable bioindicators, informing UBGI performance and supporting climate-resilient interventions to monitor cross-border pollution and its effects at the biotope level.
Abstract:
Biocarriers play a critical role in moving bed biofilm reactor (MBBR) and sequencing batch biofilm reactor (SBBR) wastewater treatment systems by providing surfaces for biofilm development. Although a wide variety of carrier materials and geometries are used, the literature remains fragmented, with most studies focusing on individual carriers and lacking a systematic understanding of how carrier characteristics govern treatment performance across different operational conditions. Additionally, review articles comparing biocarrier efficacy in synthetic wastewater systems are limited. This review article synthesizes the performance of various biocarriers in synthetic wastewater treatment and evaluates their efficiency in reducing chemical oxygen demand (COD), ammonia, and total nitrogen (TN). Reported removal efficiencies range from 68% to 96% for COD, up to 99% for ammonia, and 40.0%-97.5% for TN, depending on carrier design and reactor configuration. Carrier-specific surface areas typically range from 250 m2/m3 to 2 800 m2/m3. Analysis reveals that performance is significantly influenced by carrier features such as shape, material, surface roughness, porosity, and specific surface area. Notably, carriers with higher porosity and rough surfaces generally promote superior biofilm formation and pollutant removal, although optimization of surface area may compromise mechanical strength and long-term durability. Operational parameters, such as loading rate, filling ratio, and temperature, also interact with carrier design to determine overall treatment efficiency. While existing studies offer valuable insights, comparative research that links design parameters to treatment performance across varying conditions remains scarce. Future studies should prioritize quantifying relationships between carrier geometry, material properties, and biological activity, as well as developing standardized testing protocols to enable more reliable cross-study comparisons.
Abstract:
Heavy metal contamination poses significant risks to human health and ecosystems due to its persistence and high toxicity. Consequently, the urgent removal of heavy metals from the environment is imperative. This study evaluated the adsorptive performance of unmodified (UAPS) and citric acid modified (MAPS) Albizia lebbeck seed pods as low-cost adsorbents for removing Cd2+ and Ni2+ from aqueous solutions. The physicochemical properties of the adsorbents were characterized using Fourier transform infrared spectrometry and scanning electron microscopy to examine surface chemistry and morphology. Batch adsorption experiments were conducted to assess the effects of pH, initial metal ion concentration, adsorbent dosage, and contact time. Optimal adsorption occurred at pH of 2, with an equilibrium time of 15 min for both UAPS and MAPS. The Temkin model best described the experimental data, with UAPS exhibiting higher maximum adsorption capacities (2.587 mg/g for Cd2+ adsorption and 25.900 mg/g for Ni2+ adsorption) than MAPS (1.488 mg/g for Cd2+ adsorption and 1.400 mg/g for Ni2+ adsorption). Thermodynamic and kinetic analyses revealed that the adsorption process was spontaneous, endothermic, and well explained by the pseudo-second-order model. Adsorption—desorption experiments demonstrated strong adsorbent reusability over four cycles (with removal efficiencies greater than 60%). Overall, these findings indicate that UAPS is more effective in removing Cd2+ and Ni2+ and exhibits a stronger affinity for Ni2+.
Water Engineering
Abstract:
With over 1.3 billion people worldwide facing irregular water access, efficient water management is a global priority. This study presented a comprehensive approach for optimizing the operation of intermittent water distribution networks through the creation of district metered areas (DMAs). It advanced traditional DMA design by integrating network partitioning with optimized operational schedules, offering a practical framework for managing intermittent water supply systems. The proposed methodology aims to reduce water losses while improving service equity and quality. First, the network is partitioned using the fast-greedy community detection algorithm based on modularity from graph theory, enabling DMAs to operate independently at different times of a day. Flow control valves are installed at DMA entry points, while isolation valves isolate remaining boundary pipes, enhancing operational flexibility. Second, the particle swarm optimization algorithm optimizes the operational schedule of each DMA and determines the optimal start time and water supply duration for each DMA. This step minimizes total daily distributed volume while ensuring adequate service. This approach reduced the daily distributed volume of the Modena network by approximately 720.0 m3 and significantly decreased the leakage rate from 30.5% to 18.7%, demonstrating its effectiveness.
Abstract:
An open-channel transition is needed in most water conveyance channels to connect channel sections with different cross-sectional shapes, areas, bottom slopes, or their combinations. However, these transitions inherently create adverse pressure gradients, flow separation, turbulent eddies, and energy losses, presenting a long-standing hydraulic issue. This study investigated a warped transition (WT), a transition type favored for its smooth linking geometry, which connected a small rectangular upstream channel section to a large downstream trapezoidal section, and evaluated the effectiveness of installing a honeycomb in the WT in reducing turbulence and improving flow characteristics and hydraulic efficiency. The three-dimensional velocity field of turbulent flow was measured using an acoustic Doppler velocimeter. The results showed that the honeycomb effectively improved mean flow properties by enhancing the uniformity of primary flow and reducing the strength of secondary currents and reversed flow. The cell size of the honeycomb limited the formation of larger energy-bearing turbulent eddies. Compared to a conventional WT without a honeycomb, the modified transition exhibited less severe flow separation and lower turbulence intensities. Implementing a honeycomb is a practical and inexpensive intervention for both existing and new transitions. The findings of this study provide valuable insights for improving the design of water conveyance channels.
Abstract:
Landslide dam breaching poses severe threats to downstream communities and infrastructure, making the understanding of their failure mechanisms under complex hydraulic conditions crucial for disaster risk mitigation. This study systematically investigated the breaching hydraulics of a landslide dam under two scenarios: (1) overflow-only conditions and (2) combined surge wave and overflow conditions, through 12 controlled flume experiments (eight small-scale and four large-scale tests). Comparative analysis revealed critical differences in dam failure characteristics. Under overflow-only conditions, the breaching process followed conventional hydraulic erosion patterns, while the combined surge—overflow scenario exhibited significantly different behaviors. Experimental results showed that surge wave action increased total discharge by 2.3-4.9 times that in overflow-only conditions, and prolonged breach development. The interaction between surge waves and overflow produced complex hydrodynamics characterized by water level fluctuations, partial blockage, and reduced flow efficiency. Whether surge waves can trigger failure of a critically overtopped landslide dam depends on simultaneous satisfaction of three conditions: (1) △H > 0 (where △H is the difference between the highest surge wave level and effective dam height), (2) ξf/Wc > 0.092 (where ξf is the wave height of the first surge wave overtopping the dam and Wc is the dam crest width along the flow direction), and (3) NE > 10.5 (where NE is the number of effective secondary wave erosion events). The timing between surge arrival and overflow peak discharge predominantly controlled total outflow volume, with early surge-wave superposition causing the most severe discharge impacts. These findings provide a new quantitative framework for assessing landslide dam stability under complex loading conditions.